bat365官方网站
加入收藏
首页
学院概况
学院简介
历史沿革
校园文化
学校领导
组织机构
新闻中心
时政要闻
学院要闻
院部动态
媒体关注
通知公告
人才培养
教学科研
培训鉴定
招生就业
招生信息网
就业信息网
录取查询
专题专栏
清廉学校建设
公共服务
组织机构
党政办公室
党群工作部(工会、团委)
组织人力资源部
纪检室
资产财务部
教学管理部
培训发展中心
工匠培育中心
安全综合服务中心
部门职责
部门成员
部门信息
机电工程学院
文理学院
建筑工程学院
资源与环境学院
思想政治理论课教学研究部(通识教育学院)
部门信息
首页
>
组织机构
>
安全综合服务中心
>
部门信息
> 正文
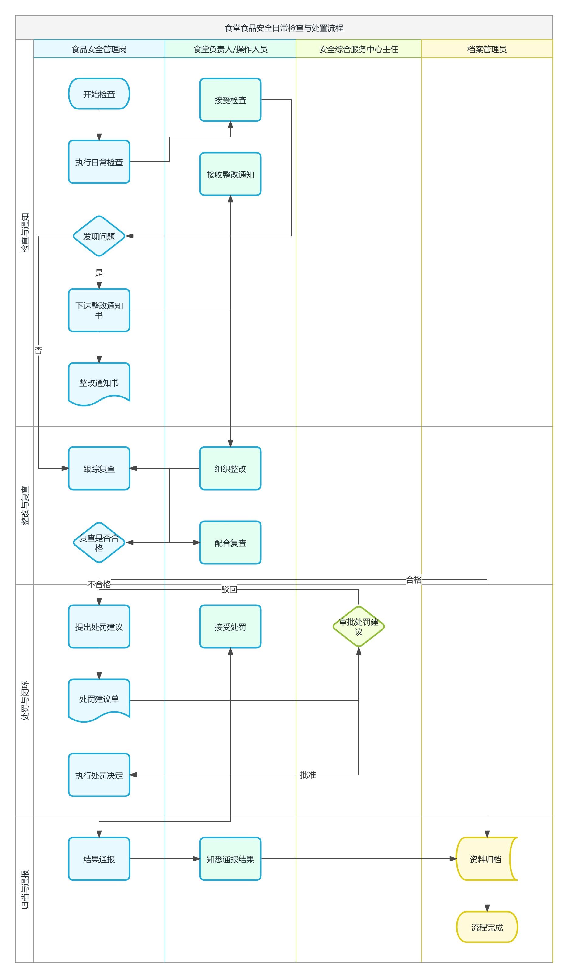
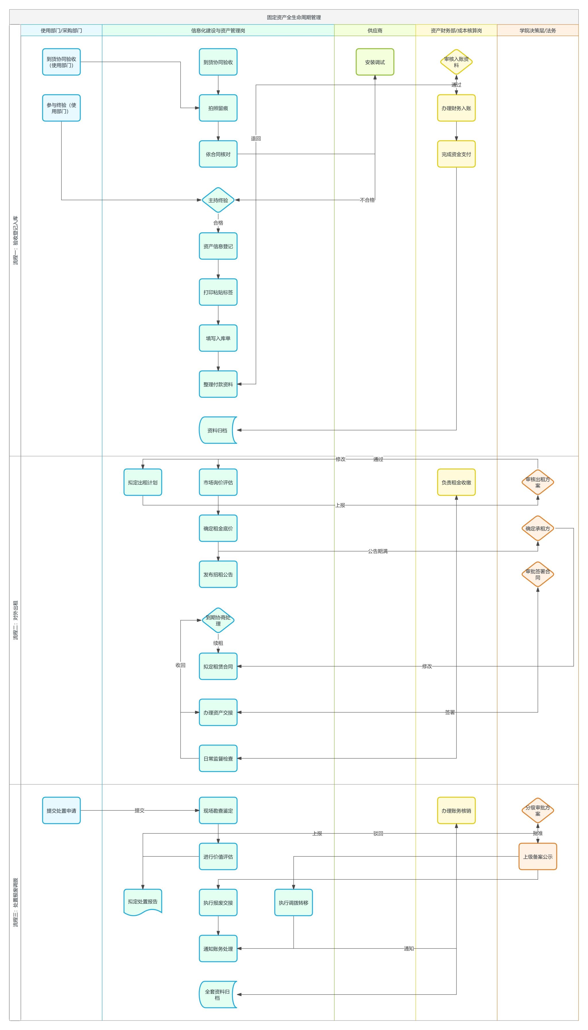
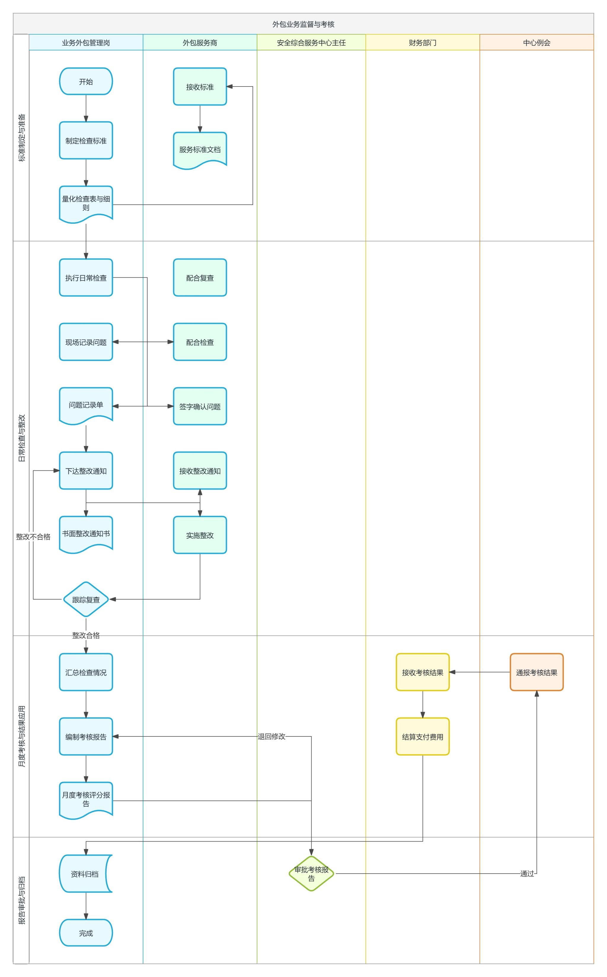
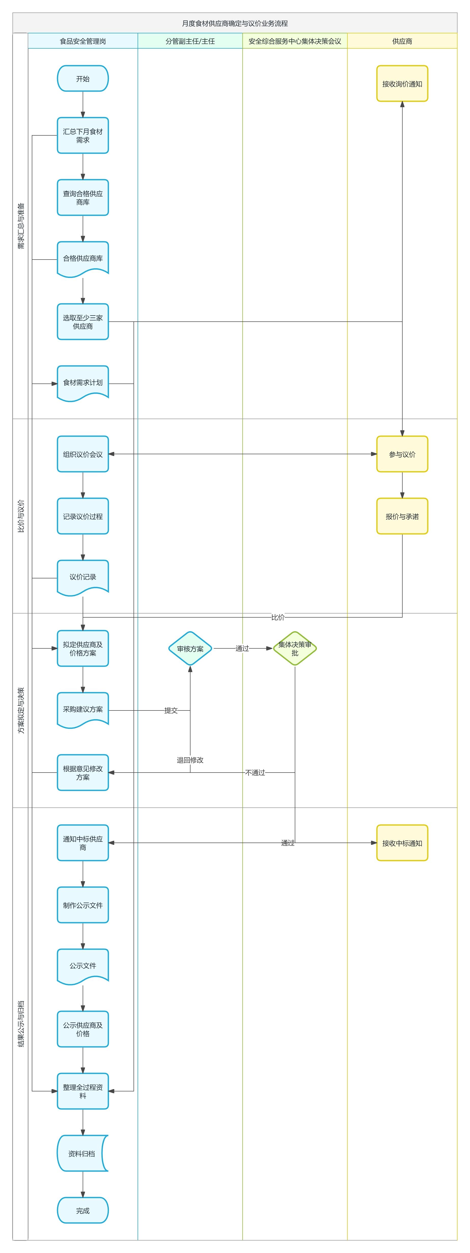
安全综合服务中心业务流程图
发布日期:2026-04-15 17:50
浏览数:次
下一条:以智慧化赋能,让服务更有温度、速度、精度
返回列表